ExxonMobil
Providing clarity amidst a workflow transformation
Role: UX/UI Design Lead, UX/UI Design Mentor
Duration: January 2022 - May 2022 (4 months)
Skills: UX Research, UX/UI Design
Tl;dr:
In 2021, ExxonMobil’s IT department transitioned from a traditional waterfall process to an agile workflow to improve flexibility, cross-team collaboration, and delivery speed. I led the redesign of an internal site that helped employees understand and adopt this new way of working, which led to a 100% increase in Net Promoter Score and introduced design thinking to a majority-developer team.
About the Site
This site was created to help ExxonMobil’s IT employees adapt to Agile, a newly adopted company-wide workflow methodology. It served as a centralized hub for understanding Agile roles, principles, and tools to bridge the gap between theory and daily practice. By simplifying complex concepts and consolidating resources across teams, the platform supported smoother collaboration and faster adoption of Agile practices.
Background
As part of ExxonMobil’s internal corporate design agency, I contributed to enterprise-wide initiatives, including the redesign of the company’s Agile learning platform. For this project, I joined a majority-developer team with limited exposure to design thinking or UX systems, helping them apply user-centered principles within their workflow. My role extended beyond interface design, bringing structure, clarity, and a design mindset that supported the company’s broader transformation.
Understanding the User
To better align the platform with user needs, the following representative persona was developed based on interviews with Agile practitioners and new team members across multiple regions.
Researching the Problem
Through 13 user interviews across seven roles and four regions, the following usage patterns and pain points appeared, shaping how employees interacted with the site.
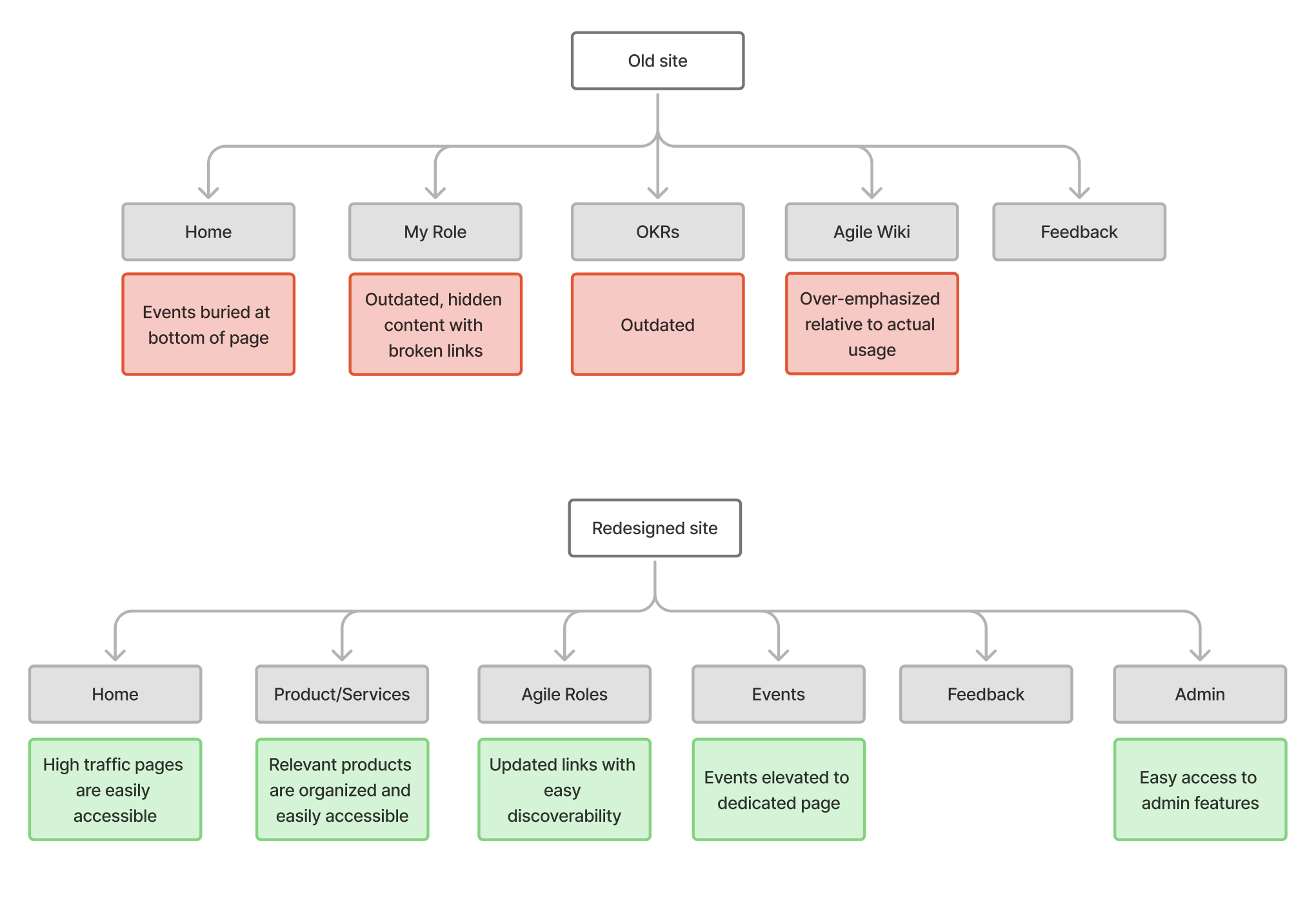
Defining the Opportunity
The following site architecture helped identify bottlenecks and information gaps in the existing site and highlight opportunities for the redesigned site. The proposed site structure prioritized intuitive navigation, visibility of high-traffic sections, and clearer pathways to resources.
Exploring Designs
Early design concepts focused on clarifying navigation and information hierarchy to support fast onboarding. Testing revealed that users preferred simplicity, such as a homepage surfacing popular content (left) over one centered around search and minimal entry points (right). These insights informed a clean, modular layout that emphasized clarity for quick access to relevant resources.
Finalizing the Designs
The final designs balance depth with simplicity, allowing users to easily find what they need without feeling overwhelmed. A clear visual hierarchy, intuitive navigation, and concise labels support both new learners and experienced Agile practitioners as they explore the site.
A quick overview of the website allows users to easily access the most popular sections of the site.
The roles page helps users understand their Agile responsibilities and access relevant resources.
The products and services page offers resources designed to facilitate effective collaboration.
The events page features upcoming events where users can interact with Agile experts.
A comprehensive walkthrough of the site, showcasing the key features and functionalities.
Iconography was refined to unify the visual language, strengthening brand recognition and user familiarity.
Impact & Takeaways
The redesign improved the platform’s usability and integrated user-centered design practices into the team’s ongoing workflow. User satisfaction rose significantly both qualitatively and quantitatively (Net Promoter Score of 100%), validating the value of clearer navigation and content hierarchy.
While guiding the team, I developed my own understanding of Agile methodology -learning to balance iteration speed with thoughtful design decisions. Mentoring a developer transitioning into UX helped extend that mindset, empowering the team to sustain user-centered thinking beyond project handoff.